许多生物在进化过程中形成了稳定的生物钟机制,以应对昼夜光照强度的交替变化,从而维持其生理与行为节律。这种生物钟被称为昼夜节律——一种内源性的、周期约为24小时的生物节律,可被外界环境信号所同步。能够调节内源性生物节律的环境信号被称为"授时因子",其中光照是调控昼夜节律最主要的授时因子。
白纹伊蚊(Aedes albopictus),一种源自东南亚的日行性蚊虫,是登革热、寨卡和基孔肯雅热等多种虫媒病毒的重要传播媒介。致倦库蚊(Culex quinquefasciatus)为夜行性蚊虫,主要栖息于热带和亚热带地区,能够传播脑炎病毒和西尼罗病毒等。近年来两种蚊虫种群数量的快速增长,加速了虫媒病毒的扩散,对公共卫生构成了严重威胁。
目前光照调控白纹伊蚊和致倦库蚊昼夜节律的分子机制尚未明确。鉴于白纹伊蚊和致倦库蚊在交配、吸血和产卵等昼夜节律行为上存在显著差异,阐明光调控其昼夜节律行为的机制对于精准防控媒介蚊虫及其传播的疾病可能具有重要意义。
2025年12月9日,南方医科大学热带医学研究所陈晓光教授团队等在国际学术期刊Communications Biology(Commun Biol)上在线发表了题为“Revealing the light-regulated circadian rhythm in the vector mosquitoes, Aedes albopictus and Culex quinquefasciatus”的文章。本研究首先建立了用于监测白纹伊蚊和致倦库蚊昼夜节律的实验室平台。通过转录组测序对两种蚊虫的昼夜振荡分子节律进行了比较分析。染料涂抹实验表明,蚊虫节律的感光调节途径存在物种特异性差异。基于CRISPR/Cas9基因编辑技术对Aalopsin1、Cxqopsin6和Cry1基因的功能验证表明,白纹伊蚊主要依赖复眼通路调控昼夜节律,而致倦库蚊则更依赖非视觉性的类单眼通路进行节律调节。此外,研究还发现不同光照条件会影响成蚊寿命。这些发现揭示了不同昼夜活动模式的媒介蚊虫中光调控节律的分子机制。

为了探究白纹伊蚊和致倦库蚊的飞行活动模式,在光/暗周期(light/dark,LD=12h:12h)后紧接持续黑暗(dark/dark,DD)条件下,研究团队利用活动监测仪对单只蚊虫的飞行活动进行了连续记录。在LD和DD两种条件下,白纹伊蚊和致倦库蚊的飞行活动均表现出显著的节律性。
在LD条件下,白纹伊蚊主要在白天活动,其飞行模式在光照阶段开始时(ZT0)呈现一个狭窄的活动高峰,并在光照阶段末期(ZT6-12)出现一个显著的活动高峰;在黑暗阶段几乎未观察到飞行活动。相比之下,夜行性的致倦库蚊主要在夜间活动,在黑暗阶段开始后不久立即出现明显的活动高峰,并在整个夜间持续保持活跃,直至接近光照阶段开始时才逐渐变得不活跃。
在DD条件下,两种蚊虫的飞行活动仍表现出稳健的节律性,白纹伊蚊主要在主观白天活动(自由运行周期为23.7±0.22h),而致倦库蚊则主要在主观夜间活动(自由运行周期为23.8±0.03h)。结果表明,白纹伊蚊和致倦库蚊的飞行活动具有内在节律性,并呈现出明显不同的昼行性和夜行性活动模式。

图1.白纹伊蚊与致倦库蚊的昼夜飞行活动节律
为了探究两种媒介蚊虫昼行性与夜行性节律行为差异的分子基础,在LD光照周期条件下,研究团队对白纹伊蚊和致倦库蚊的节律性基因表达进行了转录组分析。选取羽化后3-6天、已交配但未吸血的整只雌蚊作为样品,在24h内每3h采样一次,具体时间点为授时因子时间(Zeitgeber Time,ZT)ZT0、ZT3、ZT6、ZT9、ZT12、ZT15、ZT18、ZT21和ZT24。采用RNA测序(RNA-seq)技术对样品进行检测,并使用JTK_CYCLE算法进行统计分析。
分析结果显示,在白纹伊蚊和致倦库蚊中均鉴定到大量节律性转录本,其数量分别占两种蚊虫总表达基因集合的9.29%(1183/12740)和43.88%(5952/13563)。为解析节律性表达基因功能与蚊虫昼夜活动偏好之间的联系,研究团队依据转录本的表达峰值时相(LAG,用于表示转录本丰度达到峰值的时间),将节律基因划分为光照阶段(0≤LAG<12或LAG=24)和黑暗阶段(12≤LAG<24),并进一步进行GO功能富集分析。结果显示,在光照或黑暗阶段达到峰值的节律性基因涵盖多种生物学功能,包括视觉、睡眠、记忆、羽化、免疫和代谢等,且在白纹伊蚊与致倦库蚊之间存在明显差异。
此前已有研究报道了果蝇(Drosophila melanogaster)、冈比亚按蚊(Anopheles gambiae)、埃及伊蚊(Aedes aegypti)和尖音库蚊(Cx. pipiens)中的核心时钟基因。研究团队在白纹伊蚊和致倦库蚊中鉴定了经典的核心生物钟基因,并通过与已报道核心生物钟基因的氨基酸序列比对进行确认,比较两种蚊虫核心时钟基因的表达模式。结果显示,在LD条件下,大多数核心生物钟基因在两种蚊虫中均呈现节律性表达。其中,period(per)、timeless(tim)、cycle(cyc)和cryptochrome 2(Cry2)在两种媒介蚊虫中表现出相似的节律性表达模式。Clock(Clk)在致倦库蚊中呈现节律性表达,而cryptochrome 1(Cry1)仅在白纹伊蚊中呈现节律性表达。

图2.白纹伊蚊与致倦库蚊节律基因表达的转录组比较分析
成蚊具有1对复眼作为感光器官,但缺失单眼。有研究报告称,蚊虫中同果蝇HB(Hofbauer-Buchner)孔眼类似的眼睛结构已退化,目前尚未发现具有感光功能。为了探究蚊子感知光线并调控昼夜节律的通路,研究团队采用染料涂抹法探索蚊子的感光途径及潜在机制。果蝇头部复眼之间的顶端区域存在三个呈三角排列的单眼,由于蚊子缺乏此类单眼,研究团队参照果蝇单眼位置将蚊子头部可能存在光感受结构的区域定义为类单眼区(ocelli-like area, OL),复眼所在区域定义为复眼区(compound eyes area, CE)。基于不同的涂抹位置,将实验组分为对照WT组、CE-blocked组、OL-blocked组和CE+OL-blocked组。
通过活动监测仪对涂抹组和对照组蚊虫进行活动监测,结果显示,在LD条件下,白纹伊蚊CE-blocked组和CE+OL-blocked组的白天活动性显著低于对照组,而OL-blocked组与对照组之间无统计学差异。致倦库蚊CE-blocked组白天活动性显著降低,OL-blocked组夜间活动显著降低,CE+OL-blocked组在白天和夜间活动性均显著低于对照组。DD条件下,白纹伊蚊CE-blocked组在主观白天的活动性显著低于对照组,而致倦库蚊OL-blocked组则在主观夜间的活动性显著低于对照组。该结果提示复眼途径是调控白纹伊蚊白天活动的主要通路,而致倦库蚊的昼夜活动可能由复眼与类单眼途径协同调控。
通过RT-qPCR检测了两种蚊子在对照组与染料涂抹组中六个主要核心钟基因的转录丰度。结果显示,与对照组相比,白纹伊蚊CE-blocked组的Aalcyc和AalCry1转录丰度显著下调,而OL-blocked组的AalClk和AalCry2转录丰度显著上调;致倦库蚊CE-blocked组的Cxqtim、CxqClk及Cxqcyc转录丰度显著低于对照组,而OL-blocked组所有六个核心钟基因的转录丰度均显著下调。该结果提示复眼和类单眼途径可能差异性地调控白纹伊蚊不同核心钟基因的转录,类单眼途径可能在致倦库蚊核心钟基因转录调控中发挥更关键作用。
蚊子复眼含有大量感光细胞,其表达的视蛋白种类和丰度存在显著差异。视蛋白与视黄醛结合后形成的视紫红质是光转导通路中的关键感光色素。既往研究报道,白纹伊蚊和致倦库蚊分别拥有10个和13个视蛋白基因。通过RT-qPCR检测了两种蚊子对照组与染料涂抹组中视蛋白基因的转录丰度。结果显示,白纹伊蚊对照组中Aalopsin1转录丰度最高,而在CE-blocked组及CE+OL-blocked中显著下调。致倦库蚊对照组中Cxqopsin6转录丰度最高,其他三组涂抹组中均显著下调。结果表明,白纹伊蚊和致倦库蚊的复眼途径可能通过Aalopsin1和Cxqopsin6分别调控其核心钟基因表达及昼夜节律活动。
综上所述,复眼途径很可能是调控白纹伊蚊昼夜节律的主要通路,而致倦库蚊可能依赖多条途径协同调控其昼夜节律。

图3.光感受通路阻断对白纹伊蚊与致倦库蚊昼夜活动节律及时钟/视蛋白基因转录谱的影响
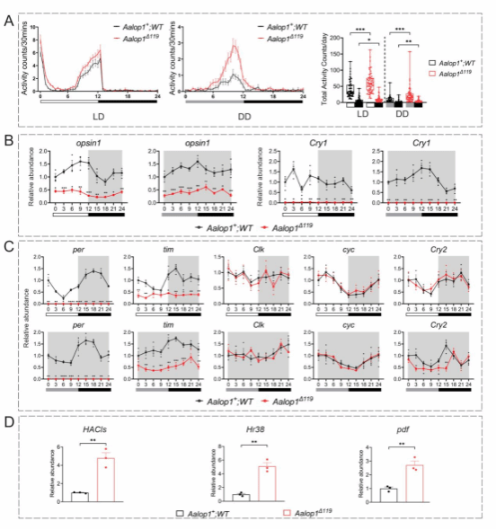
为了探究视蛋白在蚊子昼夜节律调控中是否发挥关键作用,研究团队选取在白纹伊蚊(Aalopsin1)和致倦库蚊(Cxqopsin6)中转录水平最高的视蛋白基因,并通过CRISPR/Cas9技术进行基因敲除及功能分析。
通过活动监测仪监测对敲除品系和野生型品系进行活动监测,LD和DD条件下,Aalop1Δ119品系在白天(主观白天)和夜间(主观夜间)活动均显著增加;LD条件下,Cxqop6Δ1品系在夜间活动性显著降低,而DD条件下,Cxqop6Δ1与野生型品系在主观白天及夜间活动无显著差异。
通过RT-qPCR检测了LD及DD条件下Aalopsin1和Cxqopsin6的转录时间表达谱。结果显示,在LD和DD条件下,野生型白纹伊蚊Aalopsin1呈现振荡表达,而Aalop1Δ119品系的Aalopsin1转录丰度均显著低于野生型。Cxqopsin6在LD条件下均呈振荡表达,但Cxqop6Δ1品系转录峰值相较野生型延迟约3小时。以上结果表明,基因敲除影响了Aalopsin1及Cxqopsin6的转录丰度,其中Aalopsin1在白纹伊蚊中的转录影响更明显。进一步检测Aalopsin1和Cxqopsin6敲除对下游六个核心钟基因的转录时间表达谱的影响。
结果显示,在LD和DD条件下,Aalop1Δ119品系AalClk、Aalcyc及AalCry2的转录表达谱与野生型相似,但Aalper、Aaltim及AalCry1转录显著下调。Cxqop6Δ1品系在LD条件下六个核心钟基因的表达谱与野生型无显著差异,但DD条件下除CxqCry1外,其余核心钟基因均出现相位延迟或提前。
既往研究表明,果蝇复眼接收的光信号通过光转导通路转化为化学信号,再传递至中间神经元,最终传递至核心钟神经元。色素分散因子(PDF)是另一重要神经肽递质,作为昼夜节律调控因子,可有效同步PDF神经元与其他钟神经元的节律。RT-qPCR结果显示,Aalop1Δ119品系HACls和pdf转录表达均显著上调。既往研究显示Hr38基因产物可调控pdf转录[31-33],结果显示Aalop1Δ119品系中Hr38转录显著上调,与pdf转录变化一致。而Cxqop6Δ1品系中,除Hr38转录上调外,HACls及pdf转录与野生型无显著差异。结果表明,组胺和PDF在昼行性白纹伊蚊昼夜节律调控中发挥重要作用。
综上所述,Aalopsin1对白纹伊蚊昼夜节律的调控作用显著强于Cxqopsin6对致倦库蚊昼夜节律的影响。这表明,相较于夜行性蚊虫,复眼途径在昼行性蚊虫的节律调控中可能发挥着更为关键的作用。

图4.白纹伊蚊Aalopsin1敲除品系的行为节律与时钟基因转录谱

图5.致倦库蚊Cxqopsin6敲除品系的行为节律与时钟基因转录谱
隐花色素(Cryptochrome, CRY)是一种对短波长光敏感的光受体,同时也是蚊虫重要的非视觉感光途径[34, 35]。为探究Cry1基因在白纹伊蚊和致倦库蚊节律性活动及分子钟调控中的作用,研究团队利用CRISPR/Cas9技术在两种蚊虫中敲除Cry1同源基因并进行功能分析。结果显示,两个物种的Cry1敲除品系在全天的mRNA水平均显著低于野生型,结果表明Cry1基因在转录水平被有效阻断,可进一步进行功能分析。
通过活动监测仪监测对敲除品系和野生型品系进行活动监测,结果显示,在LD条件下,白纹伊蚊AalCry1Δ13与野生型品系在白天和夜间活动均无显著差异。相比之下,致倦库蚊CxqCry1Δ44品系在LD条件下白天和夜间活动无显著差异,而野生型在夜间活动性显著高于白天。
在DD条件下,AalCry1Δ13与野生型品系均表现出强烈的活动节律,活动峰出现在主观白天,且主观白天的活动显著高于主观夜间。然而,AalCry1Δ13品系在主观白天的活动显著高于野生型,且活动峰明显提前。致倦库蚊CxqCry1Δ44品系的活动节律消失,主观白天与主观夜晚活动无显著差异,且主观夜晚活动显著低于野生型。结果表明,Cry1敲除扰乱了白纹伊蚊及致倦库蚊的昼夜运动节律,导致致倦库蚊在LD条件下夜间活动特征丧失,白纹伊蚊主观白天活动增加,致倦库蚊主观夜间活动下降。
通过RT-qPCR检测了LD及DD条件下两个Cry1敲除品系中核心时钟基因和视蛋白基因的转录时间表达谱。在白纹伊蚊中,在LD及DD条件下,Cry1敲除导致Aalper和Aalcyc转录丰度在大部分时间点显著下调;在致倦库蚊中,CxqCry1敲除亦导致Cxqper和Cxqcyc的转录峰值下调。此外,Cry1敲除导致白纹伊蚊Aalopsin1在LD及DD条件下转录丰度上调,LD条件下白天峰值提前约3小时(AalCry1Δ13, ZT6 vs WT, ZT9);相反,致倦库蚊CxqCry1敲除导致Cxqopsin6转录丰度下调,夜间转录峰值缺失(ZT18或CT15)。结果表明,Cry1基因突变同时影响了蚊虫的运动活动节律与分子生物钟表达模式。尤其在致倦库蚊中,Cry1基因缺失导致其在LD与DD条件下均丧失节律性行为。
综上所述,与昼行性蚊虫相比,Cry1通路介导的类单眼途径在夜行性蚊虫的昼夜节律调控中发挥着更为关键的作用。

图6.白纹伊蚊AalCry1敲除品系的行为节律与时钟基因转录谱

图7.致倦库蚊CxqCry1敲除品系的行为节律与时钟基因转录谱
既往研究表明,持续光照可导致果蝇寿命缩短与生存率下降。在埃及伊蚊中,持续光照环境会损害胚胎发育并影响其生殖能力。为探究不同光照条件对蚊虫不同发育阶段寿命的影响,研究团队以昼行性白纹伊蚊与夜行性致倦库蚊为对象开展生存分析实验。将刚羽化1-3日的雌雄成蚊分别在光/暗周期(LD=12h:12h)、持续光照(light/light,LL)与持续黑暗(dark/dark,DD)条件下饲养,并记录生存时间。
结果显示,白纹伊蚊雌蚊在在LD、LL与DD条件下的中位生存时间分别为52.63±6.3天、44±1.81天和33±1.58天。与LD条件相比,LL与DD条件均显著缩短其寿命。雄蚊在三种条件下的中位生存时间分别为43±4.74天、37±1.25天和32±1.27天,同样在持续光照与持续黑暗条件下寿命显著缩短。致倦库蚊雌蚊在上述三种条件下的中位生存时间分别为37±1.58天、30±0.79天和36±0.95天。LL条件下其寿命显著缩短,而DD与LD条件之间无显著差异。雄蚊在三种条件下的中位生存时间分别为31±0.52天、29±0.39天和29±1.05天。与雌蚊结果
相似,LL条件下其寿命显著缩短,而DD与LD条件之间无显著差异。

图8. 不同光照条件对蚊虫生长发育与生存的影响

图9.光经由复眼与类单眼途径调控白纹伊蚊与致倦库蚊的昼夜节律
文章总结与讨论,未来启发与展望
综上所述,复眼途径与类单眼途径(Cry1介导)在媒介蚊虫昼夜节律的光调控机制中均发挥重要作用,其中昼行性白纹伊蚊主要依赖复眼途径,而夜行性致倦库蚊更依赖类单眼途径。本研究系统揭示了媒介蚊虫昼夜节律的光调控机制,其昼夜活动和核心时钟基因表达受复眼途径和类单眼途径的协调调控。转录组分析中致倦库蚊的节律性表达基因占比显著高于白纹伊蚊,为探索二者特异性昼夜节律调控机制提供了全新视角。不同感光途径途径与核心时钟神经元以及下游输出网络存在的整合方式以及是否存在其他感光结构或分子仍有待进一步探索。本研究的发现深化了对蚊虫行为节律与环境协同进化及其时间生态位演化机制的理解,为媒介生物学研究与蚊虫防控策略提供了重要的科学依据。
原文链接:10.1038/s42003-025-09335-7